Subversion Repositories Progetto_Dorsale

Rev

Rev 3 | Go to most recent revision | Last modification | Compare with Previous | View Log | RSS feed

Last modification

Path Last modification Log RSS
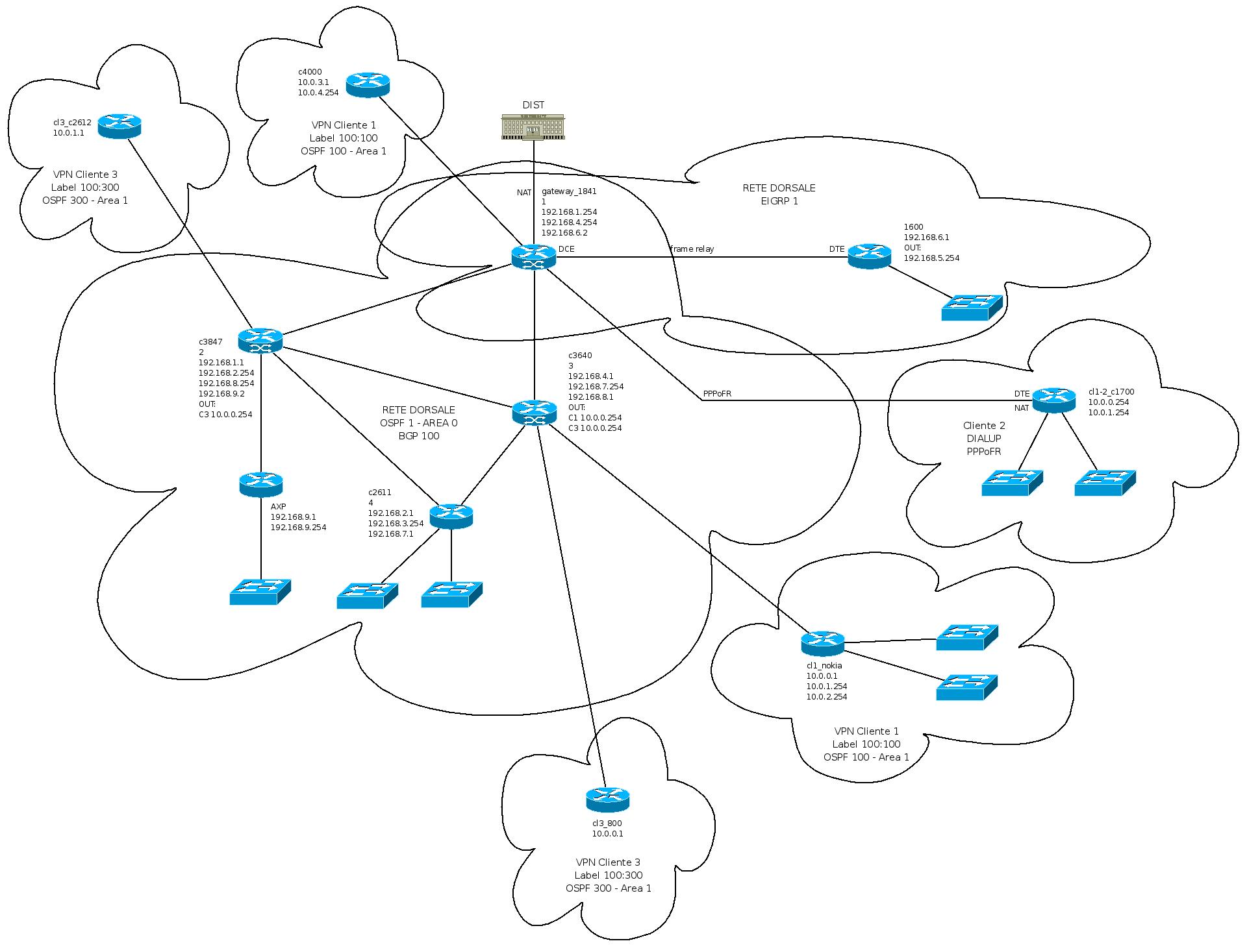
[NODE][NODE] [FILE] rete.dia 4  6335 d 12 h xraver Log RSS
[NODE][NODE] [DB-FILE] rete.jpg 4  6335 d 12 h xraver Log RSS