Tesi_Memory_Support_System
Archivio
ASFLogin
Matrimonio
Openmoko
Progetto_Dorsale
Tesi_IDS
Tesi_Voip
BlueGrey
calm
Elegant
Català-Valencià – Catalan
中文 – Chinese (Simplified)
中文 – Chinese (Traditional)
Česky – Czech
Dansk – Danish
Nederlands – Dutch
English – English
Suomi – Finnish
Français – French
Deutsch – German
עברית – Hebrew
हिंदी – Hindi
Magyar – Hungarian
Bahasa Indonesia – Indonesian
Italiano – Italian
日本語 – Japanese
한국어 – Korean
Македонски – Macedonian
मराठी – Marathi
Norsk – Norwegian
Polski – Polish
Português – Portuguese
Português – Portuguese (Brazil)
Русский – Russian
Slovenčina – Slovak
Slovenščina – Slovenian
Español – Spanish
Svenska – Swedish
Türkçe – Turkish
Українська – Ukrainian
Oëzbekcha – Uzbek
Subversion Repositories
Tesi_Memory_Support_System
(root)
/
/
Latex
/
images
/
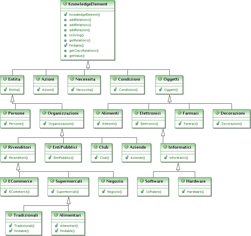
easy_ontology.jpg
– Rev 199
Rev
Show changed files
|
Details
|
Compare with Previous
|
Blame
|
RSS feed
Filtering Options
From rev
To rev
Max revs
Search history for
Show All
Rev
Age
Author
Path
Log message
Diff
199
6384 d 13 h
xraver
/